卫健委发布第一批国家高值医用耗材重点治理清单
2019年7月31日国务院办公厅发布了关于《印发治理高值医用耗材改革方案》的通知(以下简称《通知》)。

《通知》首先明确了高值医用耗材的定义,即:直接作用于人体、对安全性有严格要求、临床使用量大、价格相对较高、群众费用负担重的医用耗材,并将单价和资源消耗占比相对较高的高值医用耗材作为重点治理对象。
《通知》对重点任务进行详细分工,其中,第一项就是要明确重点治理对象,要求在2019年底前完成第一批重点治理清单。

《通知》发布5个多月后,国家卫健委的响应来了。2020年1月14日,国家卫生健康委办公厅发布了关于《印发第一批国家高值医用耗材重点治理清单》的通知(以下简称《清单》)。

《印发第一批国家高值医用耗材重点治理清单》的通知
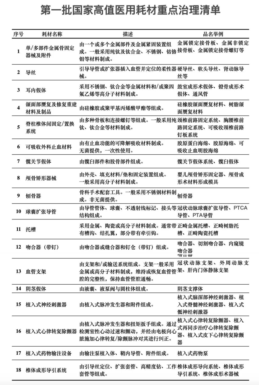
第一批国家高值医用耗材重点治理清单共提到18类耗材,包括单/多部件金属骨固定器械及附件、导丝、耳内假体、颌面部赝复及修复重建材料及制品、脊柱椎体间固定/置换系统、可吸收外科止血材料、髋关节假体、颅骨矫形器械、刨骨器、球囊扩张导管、托槽、吻合器(带钉)、血管支架、阴茎假体、植入式神经刺激器、植入式心律转复除颤器、植入式药物输注设备、椎体成形导引系统。
《清单》指出,各省级卫生健康行政部门可以在《清单》基础上,根据各地实际情况,适当增加品种,形成省级清单,并指导辖区内医疗机构制定医疗机构清单。
《清单》强调,地方各级卫生健康行政部门和各级各类医疗机构要严格落实《医疗机构医用耗材管理办法(试行)》有关要求,加强医用耗材管理,并按照治理高值医用耗材改革工作要求,做好相关工作。
尽管还需完成制定医疗器械唯一标识系统规则、逐步统一全国医保高值医用耗材分类与编码、建立高值医用耗材价格监测和集中采购管理平台等一系列任务,但我们已经迈出了治理高值医用耗材的重要一步。
附:第一批国家高值医用耗材重点治理清单
